Introduction
Recognizing corporate milestones in sports leagues transcends mere celebration; it stands as a formidable tool for fostering unity and motivation within an organization. These significant achievements - ranging from championship victories to anniversaries - serve as benchmarks of progress that can significantly enhance team culture and employee engagement.
So, how can organizations effectively commemorate these milestones to maximize their impact? Exploring innovative strategies for celebration can unlock the potential for stronger connections and a thriving workplace culture. Furthermore, by implementing thoughtful recognition practices, organizations not only celebrate success but also inspire their teams to strive for excellence.
In addition, consider the power of statistics: organizations that actively recognize milestones see a marked increase in employee satisfaction and retention. As a result, the impact of these celebrations extends beyond the moment, fostering a sense of belonging and commitment among team members.
Ultimately, the call to action is clear: organizations must prioritize the recognition of milestones, leveraging them as opportunities to cultivate a motivated and engaged workforce. By doing so, they can transform these moments into lasting legacies that resonate throughout the organization.
Define Corporate Milestones and Their Importance
Corporate benchmarks in sports leagues represent pivotal achievements, including , anniversaries of league establishment, and remarkable player accomplishments. Recognizing these is essential; they serve as indicators of progress and success, fostering pride and motivation among team members and stakeholders. Celebrating these not only honors hard work but also reinforces the organization's values and culture, creating a unified sense of purpose and community.
Consider a competitive organization commemorating its with a that highlights its journey, , and future objectives. Such events enhance team unity and loyalty, driving engagement. Recent accomplishments in 2025, like the NBA's expansion plans in Europe and record franchise valuations, exemplify the ongoing evolution within athletic leagues. Furthermore, studies indicate that organizations that recognize experience higher , ultimately leading to improved performance and retention.
As Michael Jordan famously stated, 'Talent wins games, but .' This underscores the importance of in achieving that cultivate a successful sports culture. Are you ready to elevate your organization by acknowledging and celebrating these ?
](https://sportspro.com/features/insights/features/2025-review-sports-business-paramount-wbd-nba-ligue-1-apple-f1-grand-slam-track)](https://sportspro.com/features/insights/features/2025-review-sports-business-paramount-wbd-nba-ligue-1-apple-f1-grand-slam-track)](https://sportspro.com/features/insights/features/2025-review-sports-business-paramount-wbd-nba-ligue-1-apple-f1-grand-slam-track)](https://sportspro.com/features/insights/features/2025-review-sports-business-paramount-wbd-nba-ligue-1-apple-f1-grand-slam-track)](https://sportspro.com/features/insights/features/2025-review-sports-business-paramount-wbd-nba-ligue-1-apple-f1-grand-slam-track)](https://sportspro.com/features/insights/features/2025-review-sports-business-paramount-wbd-nba-ligue-1-apple-f1-grand-slam-track)](https://sportspro.com/features/insights/features/2025-review-sports-business-paramount-wbd-nba-ligue-1-apple-f1-grand-slam-track)](https://sportspro.com/features/insights/features/2025-review-sports-business-paramount-wbd-nba-ligue-1-apple-f1-grand-slam-track)](https://sportspro.com/features/insights/features/2025-review-sports-business-paramount-wbd-nba-ligue-1-apple-f1-grand-slam-track)](https://sportspro.com/features/insights/features/2025-review-sports-business-paramount-wbd-nba-ligue-1-apple-f1-grand-slam-track)](https://sportspro.com/features/insights/features/2025-review-sports-business-paramount-wbd-nba-ligue-1-apple-f1-grand-slam-track), with branches showing different types and their significance. Each branch highlights how these milestones contribute to team unity and organizational culture.](https://images.tely.ai/telyai/xzxibnhl-the-center-represents-corporate-milestones-with-branches-showing-different-types-and-their-significance-each-branch-highlights-how-these-milestones-contribute-to-team-unity-and-organizational-culture.webp)
Implement Effective Celebration Strategies
To effectively , organizations must adopt a range of strategies tailored to their unique culture and audience. Here are some that can elevate your recognition efforts:
- Host a : Organize a gathering that unites players, staff, and stakeholders to celebrate the milestone. This could be a gala dinner, a community event, or a themed party that embodies the spirit of the league. Such events not only mark but also create a sense of belonging among participants.
- Create : Acknowledge individual contributions with or trophies that highlight specific accomplishments. This approach not only honors the recipients but also inspires others to strive for excellence. Imagine the motivation that comes from seeing peers recognized for their hard work!
- Incorporate : Engage participants in enjoyable that promote camaraderie and underscore the significance of the achievement. Activities might include friendly competitions, workshops, or community service projects, all designed to strengthen bonds and together.
- Leverage : Utilize platforms to share the celebration with a wider audience. Highlight key moments, achievements, and testimonials from players and fans to cultivate a sense of community and excitement around the event. This not only amplifies the recognition but also invites others to join in the celebration.
By implementing these strategies, you can create memorable experiences that resonate with your audience and reinforce the significance of your organization’s .

Communicate Achievements to Stakeholders
To ensure that all of but also engaged in , organizations must adopt a that commands attention and fosters connection:
- Press Releases: Issuing press releases to announce significant achievements and celebrations is crucial. This ensures that local media and industry publications cover the event, amplifying its reach and impact.
- Newsletters: Utilizing newsletters keeps stakeholders informed about and underscores the importance of the achievements being recognized. Including stories and testimonials that highlight the impact of these accomplishments can significantly enhance engagement.
- Social Media Updates: Regularly updating social media channels with posts that , share photos from events, and encourage community engagement is essential. This strategy not only creates a buzz but also fosters a sense of belonging among fans and supporters.
- Direct Communication: For key stakeholders, such as sponsors and partners, - like direct emails or invitations to events - can strengthen relationships and demonstrate appreciation for their support.
By implementing this multi-channel strategy, organizations can effectively engage their stakeholders, ensuring that every milestone celebration resonates and leaves a lasting impression.

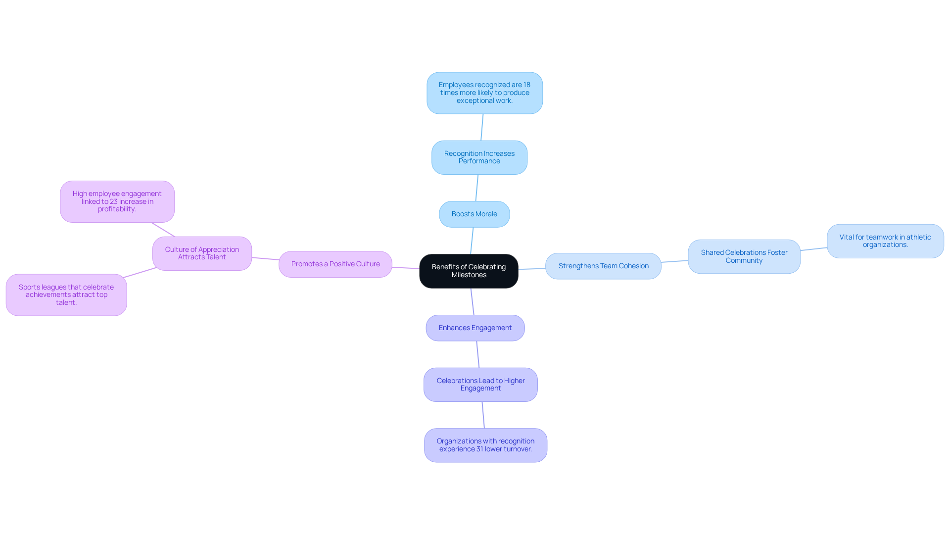
Highlight Benefits of Celebrating Milestones
Celebrating corporate milestones provides significant advantages that extend well beyond mere acknowledgment.
- : Celebrations create a positive atmosphere, enhancing employee morale and making individuals feel valued for their contributions. Did you know that ? This statistic underscores the critical role recognition plays in driving performance.
- Strengthens : Shared celebrations cultivate a sense of community and belonging among team members, reinforcing relationships and collaboration. This feeling of togetherness is especially vital in athletic organizations, where teamwork is essential for success.
- Enhances Engagement: Actively leads to and motivation. . This suggests that celebrations can significantly , particularly within athletic associations.
- : Regularly recognizing milestones fosters a culture of appreciation and respect, ultimately improving overall workplace satisfaction. For instance, . Individuals are drawn to environments that recognize and reward hard work. This commitment to recognition is linked to high employee engagement levels, which can lead to a 23% increase in profitability. Clearly, fostering a positive workplace culture yields tangible benefits.

Conclusion
Celebrating corporate milestones in sports leagues is not just a formality; it’s a strategic imperative that cultivates unity, pride, and motivation among all stakeholders. Recognizing these pivotal achievements allows organizations to reinforce their values, strengthen their culture, and build a community that thrives on shared successes.
Throughout this article, we’ve highlighted effective practices for milestone celebrations. From hosting memorable events and crafting personalized awards to leveraging social media for broader engagement, these strategies honor both individual and collective efforts. They also enhance team cohesion and morale. Furthermore, a multi-channel communication approach is essential for keeping stakeholders informed and engaged, ensuring that the celebrations resonate on multiple levels.
The significance of celebrating corporate milestones extends far beyond the events themselves. Such recognition not only boosts morale but also strengthens team bonds, enhances engagement, and fosters a positive organizational culture. By committing to these practices, sports leagues can cultivate an environment that celebrates past achievements while inspiring future success. Embracing this commitment to recognition will lead to a more motivated workforce, improved performance, and a thriving community that supports the ongoing journey of the organization.
So, are you ready to elevate your organization’s culture? Start implementing these recognition practices today and watch as your team transforms into a more cohesive and motivated unit.
Frequently Asked Questions
What are corporate milestones in sports leagues?
Corporate milestones in sports leagues represent pivotal achievements such as championship victories, anniversaries of league establishment, and remarkable player accomplishments.
Why is it important to recognize corporate milestones?
Recognizing corporate milestones is essential as they serve as indicators of progress and success, fostering pride and motivation among team members and stakeholders.
How do celebrations of corporate milestones impact an organization?
Celebrating corporate milestones honors hard work, reinforces the organization's values and culture, and creates a unified sense of purpose and community.
Can you provide an example of a corporate milestone celebration?
An example would be a competitive organization commemorating its 10th anniversary with a unique gathering that highlights its journey, corporate milestones, and future objectives.
What are the benefits of commemorating corporate milestones?
Commemorating corporate milestones enhances team unity and loyalty, drives engagement, and can lead to higher employee satisfaction and retention.
What recent accomplishments in sports leagues exemplify ongoing evolution?
Recent accomplishments in 2025, such as the NBA's expansion plans in Europe and record franchise valuations, exemplify the ongoing evolution within athletic leagues.
What impact do recognized corporate milestones have on employee engagement?
Studies indicate that organizations that recognize corporate milestones experience higher employee engagement and satisfaction, ultimately leading to improved performance and retention.
What does Michael Jordan's quote highlight regarding corporate milestones?
Michael Jordan's quote emphasizes that while talent is important, teamwork and collective recognition are crucial in achieving corporate milestones that cultivate a successful sports culture.
List of Sources
- Define Corporate Milestones and Their Importance
- 2025 in review: 25 stories that shaped the sporting year - SportsPro (https://sportspro.com/features/insights/features/2025-review-sports-business-paramount-wbd-nba-ligue-1-apple-f1-grand-slam-track)
- 20 Inspirational Team Sports Quotes That Bring Out the Best in Every Player (https://teamspiritsports.com.au/blog/inspirational-sports-quotes)
- Professional Sports Leagues Market’s Growth Blueprint (https://datainsightsmarket.com/reports/professional-sports-leagues-506982)
- The World’s Most Valuable Women’s Sports Teams 2025 (https://forbes.com/sites/brettknight/2025/12/17/the-worlds-most-valuable-womens-sports-teams-2025)
- Implement Effective Celebration Strategies
- 4 Best Practices for Effective Milestone Recognition in Sports Leagues (https://blog.trophydeals.com/4-best-practices-for-effective-milestone-recognition-in-sports-leagues)
- 60 Years in the Making: Team Penske Sets Stage for Anniversary Season | IMSA (https://imsa.com/news/2025/12/15/60-years-in-the-making-team-penske-sets-stage-for-anniversary-season)
- 2025 US Open celebrates competition milestones and shatters fan records (https://usopen.org/en_US/news/articles/2025-09-15/2025_us_open_celebrates_competition_milestones_and_shatters_fan_records.html)
- The Inaugural Buckeye Blast: A Milestone Event for The Light Foundation - The Light Foundation (https://mattlight72.com/2025/06/20/the-inaugural-buckeye-blast-a-milestone-event-for-the-light-foundation)
- [2025] REVEALED 120+ Corporate Event Stats Crucial For Every Event Planner (https://equationevents.com/blog/2023-revealed-120-corporate-event-stats-crucial-for-every-event-planner)
- Communicate Achievements to Stakeholders
- Rory McIlroy voted BBC Sports Personality of the Year 2025 (https://bbc.com/mediacentre/2025/rory-mcilroy-sports-personality-of-the-year-winner-2025)
- Football Celebrates 2025 with Annual Team Awards - Duke University (https://goduke.com/news/2025/12/14/football-celebrates-2025-with-annual-team-awards)
- MLS Announces 2025 Mark Abbott MLS Club Business Awards Winners | MLSSoccer.com (https://mlssoccer.com/news/mls-announces-2025-mark-abbott-mls-club-business-awards-winners)
- Tampa Bay Lightning capture 2025 Suncoast Emmy Awards in four categories | Tampa Bay Lightning (https://nhl.com/lightning/news/tampa-bay-lightning-capture-2025-suncoast-emmy-awards-in-four-categories)
- Highlight Benefits of Celebrating Milestones
- Fun at work: Super Bowl, NCAA can boost staffers' morale (https://apnews.com/general-news-7fed8a21a44fc6884e76d24cd036e107)
- selectsoftwarereviews.com (https://selectsoftwarereviews.com/blog/employee-recognition-statistics)
- 20 employee recognition statistics for HR | Achievers (https://achievers.com/blog/employee-recognition-statistics)
- 26 Employee Recognition Statistics You Need To Know In 2025 - Nectar (https://nectarhr.com/blog/employee-recognition-statistics)
- Survey: 78% Of Employees At Companies That Celebrate Sports Events Say They Improve Morale (https://prnewswire.com/news-releases/survey-78-of-employees-at-companies-that-celebrate-sports-events-say-they-improve-morale-301016784.html)