Introduction
Funny recognition awards can significantly transform workplace dynamics, fostering an environment where laughter and camaraderie flourish. By celebrating the unique quirks and humorous contributions of employees, organizations not only enhance morale but also cultivate a sense of belonging and creativity. However, how can companies effectively implement these awards to maximize their impact and ensure that every employee feels valued?
Exploring best practices for funny recognition awards reveals strategies that can elevate team spirit and enhance overall workplace culture. Furthermore, these awards serve as a powerful tool for engagement, encouraging employees to express their individuality while reinforcing a positive atmosphere. As a result, organizations that prioritize humor in recognition not only boost employee satisfaction but also drive productivity and innovation.
In addition, consider the potential of these awards to create lasting memories and strengthen team bonds. By recognizing the lighter side of work, companies can inspire a culture of appreciation that resonates throughout the organization. So, are you ready to embrace the power of funny recognition awards and transform your workplace culture?
Define the Purpose of Funny Recognition Awards
play a crucial role in the professional environment, primarily aimed at and fostering a cheerful atmosphere that nurtures friendships among staff. By celebrating unique traits or amusing contributions, these recognitions break down barriers and cultivate a sense of inclusion. Furthermore, they reinforce , stimulate creativity, and alleviate stress. For example, such as 'Best Office Prankster' not only honor a person's playful spirit but also inspire others to engage in light-hearted interactions, enhancing overall office dynamics.
Research indicates that workplaces that experience increased and lower stress levels. This underscores the importance of these recognitions in creating a positive work environment. Companies that have effectively implemented report enhanced and a more vibrant organizational culture. This approach not only acknowledges individual contributions but also fosters a sense of community.
In conclusion, incorporating into your workplace can significantly elevate team morale and strengthen relationships among staff. Are you ready to transform your office culture? Consider implementing these awards to reap the benefits of a more engaged and cohesive team.

Integrate Humor to Enhance Workplace Culture
Incorporating humor into the workplace can significantly enhance organizational culture. By encouraging staff to share humorous anecdotes during meetings, companies foster a relaxed atmosphere that promotes open communication and camaraderie. Research indicates that , which not only nurtures friendships but also alleviates tensions among team members.
Consider hosting events like:
- ''
- ''
These initiatives not only spark laughter but also strengthen team bonds. In fact, workplaces that embrace humor report significantly higher staff satisfaction and lower turnover rates. Unacknowledged staff are eight times more likely to be disengaged and four times more likely to seek new jobs, underscoring the through humor in enhancing retention.
Furthermore, a staggering 81% of employees believe that a . Organizations that celebrate 'quirky' achievements with create an environment where employees feel valued and connected. This ultimately leads to .
As David Mammano, Founder and CEO of Mammano Ventures, aptly states, "Leaders who laugh at themselves and foster a lighter culture open doors for communication, creativity, and problem-solving." By strategically incorporating humor, companies can create a vibrant workplace that not only attracts but also retains top talent. It's time to embrace humor as a vital component of your organizational strategy.

Select and Personalize Awards for Maximum Impact
To truly elevate the impact of , organizations must prioritize personalization. to reflect the recipient's unique qualities, contributions, or sense of humor significantly enriches the acknowledgment's significance. For example, consider a recognition titled 'The Coffee Connoisseur' - awarded to someone known for their passion for coffee - complete with a humorous certificate and a coffee-themed gift. This approach not only celebrates individual personalities but also fosters a sense of belonging and appreciation within the team. Involving colleagues in the nomination process ensures that the honors resonate with the entire team, thereby enhancing the overall acknowledgment experience.
Research underscores the value of , revealing a potential 14% . Moreover, a well-structured reward program can boost average staff performance by 11.1%. Organizations that embrace often witness a surge in team morale and cohesion. Take O.C. Tanner, for instance; they have successfully integrated personalized recognitions into their acknowledgment programs, leading to improved . , like 'Best Zoom Background' or 'Office Prankster,' can inject a lighthearted spirit while honoring individual contributions. However, it is crucial to apply personalization thoughtfully; recognitions that fail to resonate with the recipient can diminish their intended impact. Ultimately, in acknowledgment not only honors achievements but also fortifies team dynamics and nurtures a positive workplace culture.

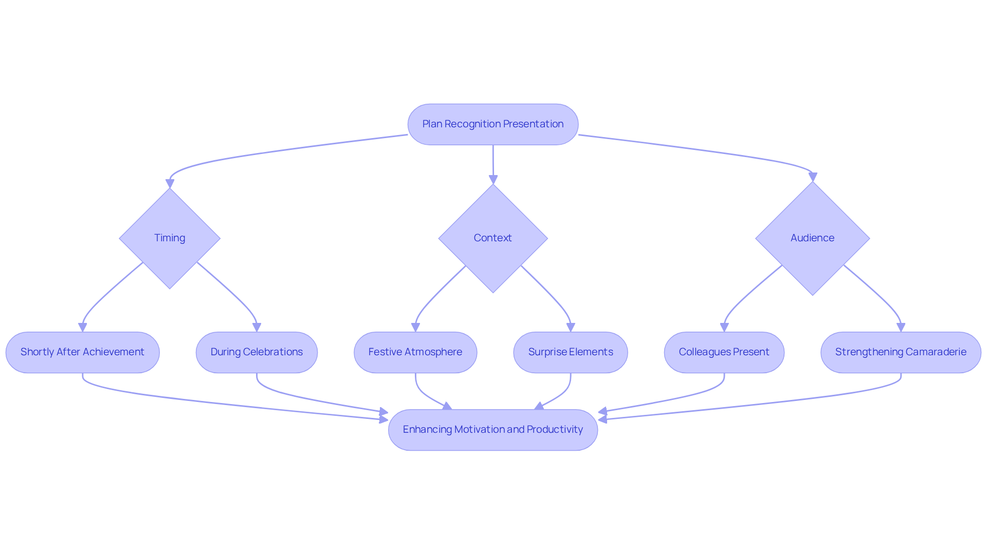
Determine Optimal Timing and Context for Award Presentation
The timing and context of are crucial for their effectiveness. Presenting during , celebrations, or company events creates a festive atmosphere that significantly enhances the acknowledgment experience. For example, surprising staff with during a holiday celebration can elevate the delight of the event.
Recognizing achievements shortly after they occur is essential. Studies show that employees who receive recognition within the past week tend to perform better in the following week. This underscores the importance of in . Furthermore, the audience's makeup plays a vital role; presenting honors in front of colleagues not only boosts the feeling of achievement but also strengthens camaraderie among team members. As Rick Conlow states, "When you recognize or praise others, it helps them to develop a ."
By strategically planning , organizations can that reinforce positive behaviors and cultivate a supportive team culture. Moreover, it's essential to acknowledge that only half of employees report receiving any appreciation at all, highlighting the urgent need for . Are you ready to transform your recognition strategies and foster a more motivated workforce?

Promote and Celebrate Awards to Foster Engagement
To enhance involvement and appreciation for , organizations must actively promote and celebrate these achievements through diverse channels. Internal newsletters, social media posts, and dedicated appreciation boards serve as effective platforms to share the stories behind these honors, highlighting the contributions of recipients. This approach fosters a sense of community and encourages broader participation in the acknowledgment process.
Moreover, hosting recognition ceremonies or casual gatherings to not only boosts the visibility of these honors but also reinforces the positive behaviors being acknowledged. For example, establishing a monthly '' where staff members share entertaining anecdotes and honor ceremonies can generate enthusiasm and eagerness, making acknowledgment a fundamental aspect of the organizational culture.
, yet only half report receiving any. This disparity underscores the significance of celebrating accomplishments in the workplace. Furthermore, . By cultivating an environment where recognition is valued, companies can significantly enhance employee morale and engagement.
As Maya Thompson aptly states, '.' Therefore, it is imperative for organizations to prioritize recognition practices, ensuring that every achievement is celebrated and valued.

Conclusion
Incorporating funny recognition awards into the workplace is not just a lighthearted gesture; it’s a powerful strategy that can significantly enhance morale, foster camaraderie, and cultivate a positive organizational culture. By celebrating employees' unique traits and contributions with humor, companies can effectively break down barriers, creating an inclusive environment that encourages creativity and alleviates stress.
To implement effective funny recognition awards, organizations should consider several best practices:
- Clearly define the purpose behind the awards.
- Integrate humor into the workplace culture.
- Personalize the recognition to reflect individual contributions.
- Choose the optimal timing for award presentations to amplify their impact.
- Promote these accolades to maximize engagement.
Each of these elements plays a crucial role in ensuring that recognition is meaningful and impactful, ultimately leading to improved employee satisfaction and retention.
As organizations strive to create a vibrant workplace, embracing humor through recognition awards can significantly transform team dynamics. By prioritizing acknowledgment that resonates with employees, companies can foster an atmosphere where everyone feels valued and connected. It’s time to take action-consider implementing these best practices not only to celebrate achievements but also to cultivate a more engaged and cohesive workforce.
Frequently Asked Questions
What are funny recognition awards and their purpose?
Funny recognition awards are designed to boost morale and foster a cheerful atmosphere in the workplace. They celebrate unique traits or amusing contributions, break down barriers, cultivate inclusion, reinforce company culture, stimulate creativity, and alleviate stress.
How do funny recognition awards impact employee engagement?
Research shows that workplaces embracing humor experience increased employee engagement and lower stress levels. Companies utilizing funny recognition awards report enhanced team cohesion and a more vibrant organizational culture.
Can you provide examples of funny recognition awards?
An example of a funny recognition award is 'Best Office Prankster,' which honors a person's playful spirit and encourages light-hearted interactions among staff.
How can humor be integrated into workplace culture?
Humor can be integrated by encouraging staff to share humorous anecdotes during meetings and hosting events like 'Funny Hat Day' and 'Funny Recognition Awards.' These initiatives promote open communication, camaraderie, and strengthen team bonds.
What are the benefits of a humorous workplace?
A humorous workplace leads to higher staff satisfaction, lower turnover rates, and increased productivity. Employees in fun environments feel valued and connected, which enhances collaboration.
What happens to unacknowledged staff in the workplace?
Unacknowledged staff are eight times more likely to be disengaged and four times more likely to seek new jobs, highlighting the importance of recognition through humor in improving employee retention.
How does humor affect communication and problem-solving in organizations?
Leaders who embrace humor and foster a lighter culture open doors for better communication, creativity, and problem-solving, contributing to a vibrant workplace that attracts and retains top talent.
List of Sources
- Define the Purpose of Funny Recognition Awards
- Humorous Recognition: Celebrating Employees with Funny Awards (https://employee-experience-trends.com/blog/humorous-recognition-celebrating-employees-with-funny-awards)
- Funny Employee Recognition Awards: 275 Hilarious Ideas (https://itsplaytyme.com/blog/funny-employee-appreciation-awards)
- Integrate Humor to Enhance Workplace Culture
- Enhancing Team Culture Through Humor: How Levity Builds Trust, Retention, and Performance in Today’s Workplace (https://marketscale.com/industries/education-technology/enhancing-team-culture-through-humor-how-levity-builds-trust-retention-and-performance-in-todays-workplace)
- 16 Essential Benefits of Using Humor in the Workplace (https://indeed.com/career-advice/career-development/humour-at-workplace)
- The Benefits of Workplace Humor – A Quick Guide for Employers (https://jfcspgh.org/the-benefits-of-workplace-humor-a-quick-guide-for-employers-2)
- 30 Benefits of Humor at Work - Humor That Works (https://humorthatworks.com/benefits/30-benefits-of-humor-at-work)
- Select and Personalize Awards for Maximum Impact
- octanner.com (https://octanner.com/articles/60-heartfelt-employee-appreciation-quotes-to-say-thank-you)
- executiveawards.com (https://executiveawards.com/blog-news/the-art-of-personalized-awards-recognizing-individual-excellence)
- 25 Employee Recognition Statistics That Prove Recognition Matters (https://netsuite.com/portal/resource/articles/human-resources/employee-recognition-statistics.shtml)
- 20 Employee Recognition Statistics That Prove the Power of Appreciation | Cooleaf (https://cooleaf.com/blog/20-employee-recognition-statistics-that-prove-the-power-of-appreciation)
- 20 Employee Recognition Quotes and Ideas | CRISTAUX (https://cristaux.com/blog/employee-recognition-program-quotes)
- Determine Optimal Timing and Context for Award Presentation
- The Top 50 Quotes about Recognition and Appreciation (https://rickconlow.com/the-top-50-quotes-about-recognition-and-appreciation)
- 20 Employee Recognition Quotes and Ideas | CRISTAUX (https://cristaux.com/blog/employee-recognition-program-quotes)
- What are awards? Case studies of awards at corporate events - EVENT PRODUCTION COMPANY IN TOKYO JAPAN | GLOBAL PRODUCE (https://globalproduce-event.com/journal/event/what-are-awards-case-studies-of-awards-at-corporate-events)
- Top 10 Quotes about Rewards and Recognition (https://blog.awardsnetwork.com/top-10-quotes-rewards-recognition)
- Promote and Celebrate Awards to Foster Engagement
- 25 Employee Recognition Statistics That Prove Recognition Matters (https://netsuite.com/portal/resource/articles/human-resources/employee-recognition-statistics.shtml)
- 20 Employee Recognition Quotes and Ideas | CRISTAUX (https://cristaux.com/blog/employee-recognition-program-quotes)
- Awardco Releases New Research Showing How Recognition Directly Impacts Engagement and Retention (https://prnewswire.com/news-releases/awardco-releases-new-research-showing-how-recognition-directly-impacts-engagement-and-retention-302637005.html)
- The Top 50 Quotes about Recognition and Appreciation (https://rickconlow.com/the-top-50-quotes-about-recognition-and-appreciation)
- The Importance of Employee Recognition: Statistics and Research (https://quantumworkplace.com/future-of-work/importance-of-employee-recognition)