Introduction
Selecting the right trophies for Halloween costume events can elevate a festive gathering into an unforgettable celebration. With over 70% of U.S. shoppers gearing up for Halloween festivities in 2024, it’s essential for event planners to grasp the intricacies of award selection. This article explores best practices for choosing trophies that resonate with the theme and audience, enhancing engagement and creating lasting memories. How can organizers ensure their awards truly embody the spirit of Halloween while catering to the diverse preferences of participants?
Furthermore, understanding the significance of quality awards can transform the overall experience for attendees. By selecting trophies that reflect the creativity and excitement of Halloween, organizers not only recognize participants but also foster a sense of community and celebration. As a result, the right awards can leave a lasting impression, making the event memorable for everyone involved.
In addition, it’s crucial to consider the preferences of your audience. Engaging with participants to understand their interests can guide trophy selection, ensuring that the awards resonate on a personal level. This thoughtful approach not only enhances the event’s atmosphere but also encourages greater participation and enthusiasm.
Ultimately, the goal is to create an event that participants will remember fondly. By choosing trophies that reflect the spirit of Halloween and cater to diverse tastes, organizers can elevate their events and ensure a successful celebration. So, as you plan your Halloween festivities, consider how the right awards can make all the difference.
Define Your Event Theme and Audience
Choosing trophies for a Halloween costume occasion begins with a clear definition of the theme and a thorough understanding of your audience. Is the event family-friendly, adult-oriented, or a blend of both? For example, a spooky theme may call for awards adorned with ghosts or pumpkins, while a whimsical theme could feature playful designs like cartoon characters. Engaging your audience through surveys or discussions can yield valuable insights into their preferences, ensuring that the truly resonate with participants.
Moreover, consider the age range and interests of attendees to tailor the awards, making them more relevant and exciting. Categories such as '', 'Funniest Costume', and '' contribute to the by enhancing engagement and fostering a sense of community. These awards become more than mere tokens of achievement; they transform into cherished memories.
According to forecasts, in 2024. This statistic underscores the . Furthermore, establishing clear can enhance fairness and enjoyment, recognizing the effort put into costumes. By prioritizing thoughtful award choices, you can elevate the entire event experience.

Choose Appropriate Materials and Designs
When selecting awards for a costume celebration, it’s essential to choose materials and designs that resonate with the festive theme. , making them a top choice for themed events. Their lightweight nature and durability offer a high-quality appearance at a budget-friendly price. For instance, the starts at just $10.02, making it an economical option for event planners.
Moreover, metal trophies present a classic and sturdy alternative, appealing to those who prefer a more traditional aesthetic. Incorporating , can significantly elevate the festive spirit of the . that feature glowing jack-o'-lanterns or eerie brain motifs not only embody the essence of Halloween but also serve as memorable keepsakes for participants.
, add a unique touch, transforming these awards into cherished mementos that celebrate creativity and effort. With , organizers can easily procure a variety of awards to accommodate large gatherings, ensuring that every participant feels valued.
The thoughtful selection of not only enhances the event's theme but also fosters engagement, making the celebration more enjoyable for everyone involved. Additionally, the company boasts an impressive customer satisfaction rating of 96%, with numerous clients awarding 4 or 5-star ratings, solidifying its reputation as a trusted source for Halloween awards. Don’t miss the opportunity to elevate your event-choose that reflect the spirit of the occasion!

Manage Ordering Logistics and Customization
To ensure a seamless award ordering process, begin by determining the quantity required and any . , which can significantly reduce costs for larger orders, along with on prepaid orders exceeding $95.00. Establish a , allowing sufficient time for production and shipping - typically, this takes about 3 business days for standard processing and delivery. It's crucial to , such as engraving and design proofs, to prevent any errors.
Furthermore, reach out to Trophy Deals to confirm lead times and , ensuring that the awards arrive well in advance of the event date. As Award Maven emphasizes, "Open communication helps us understand your timeline and any specific requirements you may have." This proactive approach not only alleviates stress but also guarantees that the awards are .

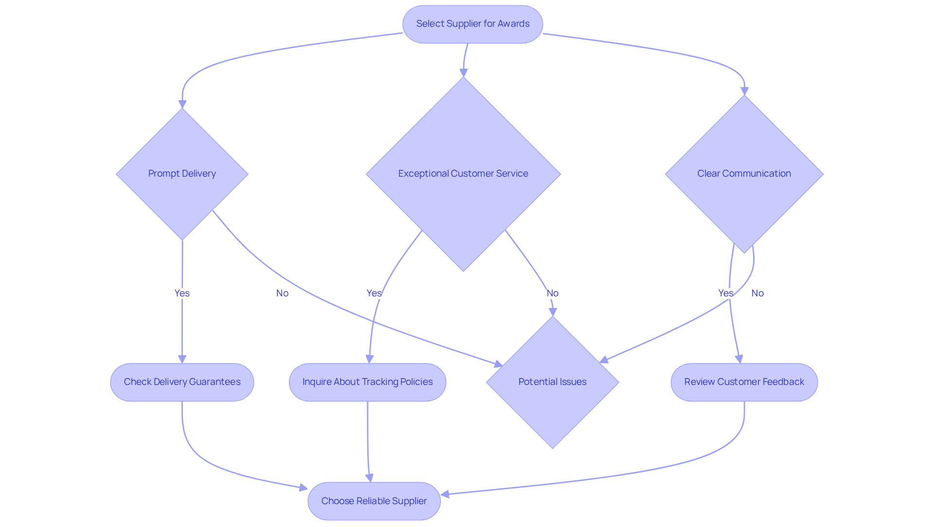
Ensure Timely Delivery and Customer Support
Selecting a that guarantees prompt delivery and exceptional customer service is vital for the success of your . Look for suppliers that prioritize and shipping timelines. Did you know that 88% of consumers consider essential for a positive customer experience? This statistic underscores the importance of choosing a reliable partner.
One company that stands out is Trophy Deals, known for its and . They ensure that any concerns are addressed promptly, allowing you to focus on other aspects of your event. Before finalizing your order, it’s prudent to inquire about their policies on order tracking and procedures in case of delays. A dependable partner enables you to rest easy, knowing your trophies will arrive on time and in perfect condition.
With an impressive success rate of over 99% for , Trophy Deals exemplifies the reliability you need for a seamless event experience. If they fail to meet the delivery date they committed to, they won’t just offer an apology - they’ll provide a . This commitment reinforces their dedication to and ensures you can plan your event with confidence.

Conclusion
Selecting the right trophies for Halloween costume events is not just important; it’s essential for creating a memorable and engaging experience for participants. By defining the event theme clearly and understanding the audience, organizers can choose awards that celebrate creativity and resonate deeply with attendees. The right trophies don’t merely enhance the atmosphere; they elevate the entire event, making it more enjoyable and meaningful.
Furthermore, tailoring trophy designs to fit the festive theme is crucial. Utilizing appropriate materials and ensuring a seamless ordering process are key insights that can’t be overlooked. Customization options add a personal touch, transforming awards into cherished keepsakes that participants will treasure. In addition, selecting a reliable supplier guarantees timely delivery and exceptional customer support - both vital for a successful event.
As a result, investing time and thought into trophy selection can significantly elevate the Halloween costume celebration. By prioritizing audience engagement and quality awards, event organizers can foster a sense of community and create lasting memories for all participants. So, embrace this opportunity to make your event stand out. Implement these best practices to ensure that every costume is recognized and celebrated.
Frequently Asked Questions
How should I start choosing trophies for a Halloween costume event?
Begin by clearly defining the event theme and understanding your audience, determining whether the event is family-friendly, adult-oriented, or a mix of both.
What types of themes can influence trophy design for a Halloween event?
A spooky theme may feature awards adorned with ghosts or pumpkins, while a whimsical theme could include playful designs like cartoon characters.
How can I gather insights about my audience's preferences for awards?
Engaging your audience through surveys or discussions can provide valuable insights into their preferences, ensuring the awarded prizes resonate with participants.
What factors should I consider when tailoring awards for the event?
Consider the age range and interests of attendees to make the awards more relevant and exciting.
What are some suggested award categories for a Halloween costume event?
Suggested categories include 'Best DIY Costume', 'Funniest Costume', and 'Most Creative', which enhance engagement and foster a sense of community.
Why is careful award selection important for a Halloween event?
With forecasts indicating that over 70% of U.S. shoppers plan to commemorate Halloween in 2024, careful award selection is crucial for making the event memorable.
How can I ensure fairness in the costume contest?
Establishing clear judging criteria for the contest can enhance fairness and enjoyment, recognizing the effort put into costumes.
What is the significance of thoughtful award choices in a Halloween event?
Thoughtful award choices can elevate the entire event experience, transforming awards into cherished memories rather than mere tokens of achievement.
List of Sources
- Define Your Event Theme and Audience
- Top Trends in Event Management: Shaping the Future | Eventive Communications (https://eventivecommunications.com/blog/top-tips-to-pick-the-perfect-event-theme-for-companies)
- How to Host a Halloween Costume Contest - Goodwill Industries of the Chesapeake (https://goodwillches.org/2025/host-a-costume-contest)
- cheddarup.com (https://cheddarup.com/blog/halloween-costume-contest-categories)
- Topic: Halloween in the U.S. (https://statista.com/topics/1727/halloween-in-the-us?srsltid=AfmBOopZS-svrQU25hhBowCMl0cPfBYUlddWSGZufbznkIr_uK-hfxA9)
- Event Theme Ideas - A Complete Guide (https://vfairs.com/blog/event-theme-ideas)
- Choose Appropriate Materials and Designs
- HALLOWEEN TROPHY (https://trophyoutlet.com/halloween-trophy)
- Acrylic Awards vs. Other Materials | Awards.com Comparison Guide (https://awards.com/articles/acrylic/acrylic-awards-vs-other-materials?srsltid=AfmBOoq0MFimxNKSQDZEzgUioJxG8j3ZtvbI-rHltDfGozzu6Rak10Ds)
- Halloween Trophies for Costume Contests & Awards | Oriental Trading (https://orientaltrading.com/teaching-supplies-and-stationery/awards-and-incentives/trophies/halloween-a1-551520+1237-1.fltr)
- Halloween Trophies & Awards | Custom Engraved Contest Prizes | Edco Awards (https://edco.com/halloween-trophies?srsltid=AfmBOopHfIDJp3Ip_4K7LU6fGvokC5SLeerUZFUyiKEO6EzoDWAU0r95)
- Halloween Trophies | Custom Halloween Costume Awards (https://trophydeals.com/home/event/halloween?srsltid=AfmBOoo1XAMBarKG4VWfHALD8elLcVthIFwns55e6lNoKyiSdsK_AjK0)
- Manage Ordering Logistics and Customization
- How Long Will It Take to Get My Trophies (https://trophypartner.com/t-howlong.aspx?srsltid=AfmBOoq_mxwHt3sJLbSa3-f0yfh__DmAil-9vuUHAvwXOfodq48l03Hk)
- Shipping Information | Trophy Deals – Fast, Reliable Delivery (https://trophydeals.com/ShippingInformation?srsltid=AfmBOorjCJkizyxsvarpN_0Z9rq_8tprn9Fa4_bSAvTKkO9oFGjQ6Vgg)
- What Is The Typical Turnaround Time for Custom Awards? - Award Maven (https://awardmaven.com/what-is-the-typical-turnaround-time-for-custom-awards?srsltid=AfmBOoqzrii9_fV2dEC7rSfdkZ-OmXahTCcJT2xS2-DqI5o_ivakqfPQ)
- Trophy Deals: Elevating Recognition with Purpose and Precision (https://bignewsnetwork.com/news/278812680/trophy-deals-elevating-recognition-with-purpose-and-precision)
- Ensure Timely Delivery and Customer Support
- Fast & Reliable Trophy Delivery – Our Promise to You (https://trophiesplusmedals.co.uk/blog/tpm-delivery-promise.html)
- Trophy Deals: Elevating Recognition with Purpose and Precision (https://bignewsnetwork.com/news/278812680/trophy-deals-elevating-recognition-with-purpose-and-precision)
- The Art of Timely Delivery: Ensuring Success in Event Management (https://coworkinglondon.com/the-art-of-timely-delivery-ensuring-success-in-event-management)
- opensend.com (https://opensend.com/post/supplier-delivery-time-statistics)