Introduction
Mastering the art of 3D etching in award design marks a significant advancement in how we recognize and celebrate achievements. This innovative technology not only elevates the visual appeal of awards but also empowers designers to craft personalized masterpieces that resonate deeply with recipients. However, with a vast array of materials, design elements, and production techniques at their disposal, how can designers ensure their creations stand out in a competitive market?
Exploring the essential practices for success in 3D etching will unveil the secrets to transforming awards from simple tokens of recognition into stunning works of art. Furthermore, understanding these key strategies will not only enhance the quality of awards but also elevate the overall experience for both organizers and recipients alike. As a result, embracing 3D etching can redefine the way achievements are honored, making each award a memorable symbol of excellence.
Understand 3D Etching Technology in Award Design
3D etching technology signifies a groundbreaking advancement in engraving, employing sophisticated laser systems to create intricate designs within crystal or glass. This innovative method produces stunning visual effects-depth and dimensionality-that traditional engraving simply cannot replicate. Understanding the mechanics of this technology is essential for designers aiming to create awards that truly stand out.
Consider this: the laser focuses on specific points within the material, enabling the creation of detailed images that appear to float within the crystal. This technique not only enhances the visual appeal of awards but also adds a layer of personalization that resonates deeply with recipients. By familiarizing themselves with 3D etching technology, creators can explore new creative avenues, ensuring that each accolade is not just a recognition item but a true masterpiece.
In addition, embracing 3D etching allows designers to elevate their offerings, creating awards that leave a lasting impression. Why settle for ordinary when extraordinary is within reach? This is your opportunity to transform recognition into an art form, captivating your audience and celebrating achievements in a way that is both memorable and meaningful.

Select Appropriate Materials and Design Elements
Selecting the appropriate resources is crucial for achieving outstanding design creations, especially in 3D etching. Crystal and glass stand out for their clarity and ability to highlight intricate details, making them ideal for crafting visually striking trophies. Designers consistently assert that material selection can profoundly affect the overall aesthetic and emotional resonance of an award. For instance, using colored glass can create a captivating contrast with the etched pattern, significantly enhancing its visual allure.
Acrylic emerges as a cost-effective alternative, providing a high-quality finish while offering versatility in design. When selecting materials, it’s crucial to consider the award's purpose and the recipient's preferences. Personalizing recognitions with elements such as company logos, event themes, or heartfelt messages can elevate their significance even further.
Effective award designs leverage the unique properties of crystal and glass, allowing for depth and dimension that standard materials simply cannot replicate. By thoughtfully combining materials and creative elements, you can create awards that not only celebrate achievements but also leave a lasting impression on recipients.
In conclusion, the choice of materials in award design is not just a matter of aesthetics; it’s about creating meaningful recognition that resonates with recipients. Are you ready to elevate your awards to the next level? Consider the impact of your choices today.

Optimize Workflow for Efficient 3D Etching Production
Establishing a well-structured workflow is essential to achieve efficient 3D etching production. Start by outlining each stage of the production process, from concept creation to final assessments.
Implementing software solutions for design and production management can significantly enhance coordination and reduce errors.
Furthermore, investing in high-quality laser engraving machines that offer speed and precision will improve output rates.
Regular maintenance of equipment is also vital to prevent downtime; for instance, scheduling routine checks can ensure that machines operate at peak performance.
By streamlining workflow, companies can not only meet strict deadlines but also uphold high standards in their 3D etching processes. This structured approach not only enhances productivity but also positions your organization as a leader in quality and efficiency.

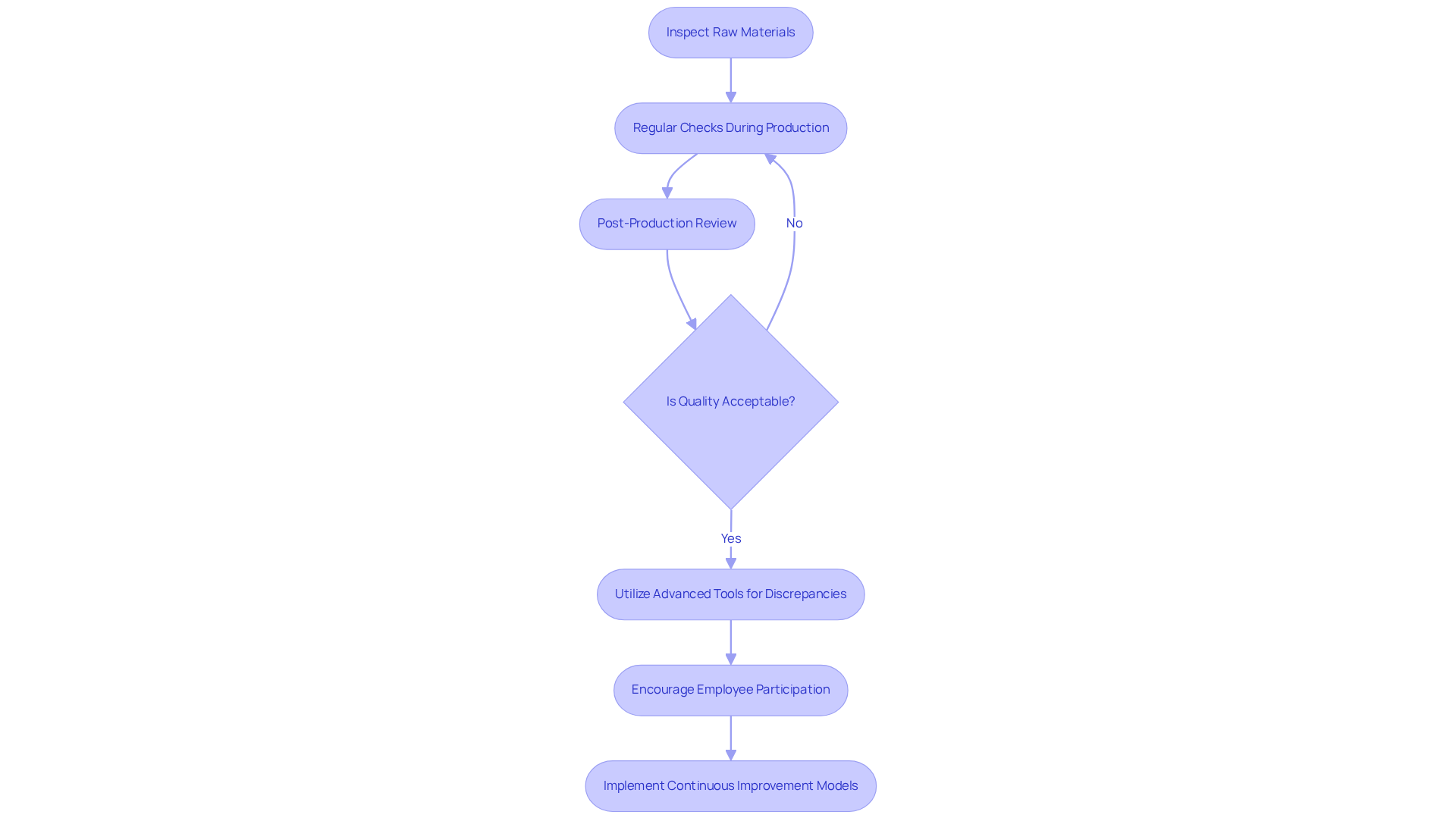
Implement Quality Control Measures for Final Products
Quality control is essential in the 3D etching production process, not just important. It ensures that every award meets the highest standards, which is crucial for any organization aiming to impress. A robust quality assurance program must incorporate multiple checkpoints throughout production to guarantee excellence.
Begin by inspecting raw materials for defects before they enter the production line. This initial step is vital for preventing issues later on. During the 3D etching process, regular checks are necessary to verify that designs are accurately reproduced, maintaining both consistency and precision. After production, a comprehensive post-production review should assess the final product for clarity, precision, and overall quality.
Utilizing advanced tools such as 3D scanning can effectively identify any discrepancies in the 3D etching, allowing for timely corrections. Furthermore, encouraging employee participation in enhancement initiatives is essential for establishing a culture of excellence. Implementing continuous improvement models like Kaizen and Six Sigma can significantly enhance assurance practices.
By prioritizing these quality control measures and ensuring proper documentation and traceability of inspections, businesses can guarantee that each award not only meets but exceeds customer expectations. This commitment fosters trust and loyalty among clients, ultimately enhancing the reputation of your organization. Are you ready to elevate your awards to the next level?

Conclusion
Mastering 3D etching technology in award design opens up a realm of creative possibilities that can redefine how achievements are recognized. By leveraging advanced laser systems, designers can craft awards that not only possess stunning visual depth but also resonate on a personal level with recipients. This innovative approach transforms standard awards into extraordinary pieces of art, ensuring that each accolade becomes a cherished symbol of achievement.
Key practices for successful 3D etching are essential for any designer looking to elevate their work:
- Selecting high-quality materials like crystal and glass is paramount, as these choices significantly impact the final product's aesthetic and durability.
- Optimizing workflow for efficiency and implementing rigorous quality control measures are critical steps in the design process.
- Each of these elements plays a crucial role in ensuring that the final products are not only visually striking but also meet the highest standards of quality and craftsmanship.
In a competitive landscape where recognition matters more than ever, embracing these practices can elevate awards from mere tokens of appreciation to meaningful representations of success. Designers and organizations alike must invest in understanding 3D etching technology, choose the right materials, and maintain a commitment to quality. As a result, they can create awards that leave a lasting impact, celebrating achievements in a way that is both memorable and significant.
Now is the time to take action. By mastering these techniques and prioritizing quality, you can transform your awards into powerful symbols of achievement that resonate with recipients and stand out in any event.
Frequently Asked Questions
What is 3D etching technology in award design?
3D etching technology is an advanced engraving method that uses sophisticated laser systems to create intricate designs within crystal or glass, producing stunning visual effects that traditional engraving cannot replicate.
How does 3D etching enhance the visual appeal of awards?
This technique allows for the creation of detailed images that appear to float within the crystal, adding depth and dimensionality, which enhances the overall visual appeal of the awards.
What benefits does 3D etching provide to award designers?
By understanding and utilizing 3D etching technology, designers can explore new creative avenues, ensuring that each award is not just a recognition item but a true masterpiece that resonates with recipients.
How does 3D etching contribute to the personalization of awards?
The ability to create detailed and intricate designs allows for a higher level of personalization, making the awards more meaningful and memorable for the recipients.
Why should designers embrace 3D etching technology?
Embracing 3D etching allows designers to elevate their offerings, creating extraordinary awards that leave a lasting impression and transform recognition into an art form.