Introduction
Understanding the complexities of trophy prices reveals a compelling relationship between craftsmanship, materials, and consumer expectations. As organizations and individuals strive to honor achievements, the financial value assigned to awards becomes a crucial factor. This value not only reflects the quality of the accolade but also signifies the importance of the recognition itself.
However, with numerous factors influencing these prices-from material selection to design intricacy-how can buyers effectively navigate this landscape? It’s essential to ensure that the awards chosen truly embody value. By grasping the nuances of trophy pricing, you can make informed decisions that resonate with the significance of the achievements being celebrated.
Furthermore, consider the impact of quality awards on your events. High-quality trophies not only enhance the prestige of the recognition but also leave a lasting impression on recipients. As a result, investing in well-crafted awards can elevate the overall experience for both organizers and participants.
In addition, testimonials from past recipients often highlight the pride associated with receiving a thoughtfully designed trophy. This emotional connection underscores the importance of selecting awards that reflect the true value of the accomplishments being honored.
Ultimately, understanding trophy prices is not just about cost; it’s about recognizing the value of excellence. So, as you plan your next event, take the time to explore the options available and choose awards that truly celebrate achievement.
Define Trophy Prices and Their Importance
Award values represent the financial worth assigned to various honors, including awards, medals, and plaques. These values are influenced by factors such as materials, dimensions, design complexity, and personalization options. Understanding trophy prices is crucial for organizations and individuals aiming to recognize achievements effectively.
A high-quality award crafted from premium materials typically commands a higher price, underscoring its significance in celebrating major accomplishments. Take, for instance, the Vince Lombardi Trophy. Standing 22 inches tall and weighing around 7 pounds, it costs approximately $50,000 to produce. This figure reflects not only the craftsmanship involved but also the prestige associated with winning the Super Bowl. Each Lombardi Trophy requires over 72 hours of labor to create, highlighting the meticulous attention to detail that goes into its production.
This elevated cost not only emphasizes the importance of the award but also reflects on trophy prices, influencing purchasing decisions. Consumers seek accolades that embody value and recognition. Ultimately, trophy prices serve as a vital indicator of the quality and significance of the achievements they recognize. Therefore, it is essential for buyers to grasp the factors that contribute to these expenses.
Furthermore, as Doug Conant points out, success in the marketplace begins with triumphing in the workplace through recognition and rewards programs. This insight underscores the broader implications of trophy awards in fostering employee engagement and satisfaction.

Examine Key Factors Influencing Trophy Prices
Trophy prices depend on several critical factors, including the type of material, size, design complexity, and customization options. High-quality materials like crystal and metal typically command trophy prices compared to more economical alternatives such as plastic or resin. For example, glass and crystal awards generally range from $10 to $50, while metal awards crafted from brass, bronze, or aluminum can vary from $20 to $150, depending on the specific metal used.
The dimensions of the award also play a significant role in trophy prices; larger awards require more material and labor, which can substantially increase costs. Intricate designs or custom engravings demand additional time and skill, which in turn elevates trophy prices. Conversely, smaller, simpler awards tend to be more budget-friendly, with trophy prices ranging from $3.49 to $7.99 for economical options.
Moreover, purchasing in bulk - more than 50 or 100 items - can lead to reductions in trophy prices per unit. This makes it essential for organizations to assess their needs when budgeting for recognition. As Trophy Deals emphasizes, "Whether you’re spending $5 or $150, we treat every order with the same care and precision, because every award matters to someone."
By understanding these factors, buyers can make informed decisions about trophy prices that align with their recognition goals while adhering to budget constraints. Are you ready to elevate your awards program? Explore your options today!

Explore the Historical Context of Trophy Pricing
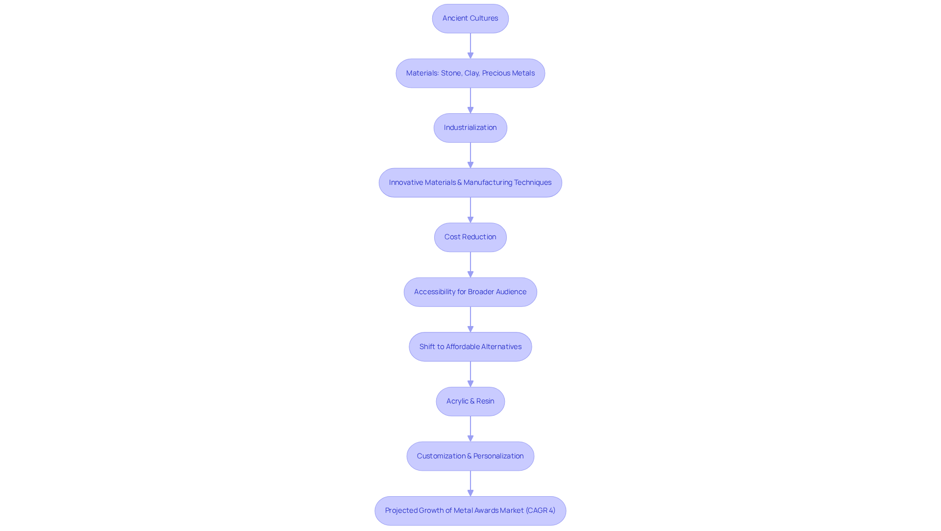
The historical context of award pricing reveals a significant evolution in materials, production methods, and consumer expectations. In ancient cultures, awards were often crafted from organic materials like stone and clay, as well as precious metals, symbolizing the immense value placed on victory and achievement. With the advent of industrialization, innovative materials and manufacturing techniques emerged, leading to a dramatic reduction in costs. This shift made awards more accessible to a broader audience. For instance, moving away from exclusive reliance on gold and silver to more affordable alternatives like acrylic and resin facilitated mass production, meeting the growing demand for recognitions across various fields.
Furthermore, recent years have seen a marked shift towards customization and personalization in award pricing. Consumers are increasingly in search of unique recognitions that mirror their individual achievements, prompting manufacturers to offer tailored options. This trend not only elevates the perceived value of awards but also aligns with contemporary consumer preferences for distinctive and meaningful recognition. Additionally, the metal awards market is anticipated to grow steadily, with a projected CAGR of 4% from 2024 to 2033, underscoring the persistent demand for high-quality, durable accolades. Understanding this historical evolution provides crucial insights into the current landscape of trophy prices and the ongoing factors that influence them.

Assess the Role of Quality and Craftsmanship in Pricing
Craftsmanship quality is a crucial factor that significantly influences trophy prices. Trophies crafted from premium materials like solid wood, crystal, or high-grade metal not only showcase superior aesthetics but also convey a sense of prestige and value. The intricate skill and labor involved in producing these trophies justify their higher trophy prices. Furthermore, well-crafted awards are designed for durability, ensuring they remain cherished symbols of achievement over time. High-quality custom recognitions can endure for over a decade while preserving their shine and integrity, reinforcing the value of investing in quality trophies.
In addition, the growing demand for sustainability and ethical production in customized recognition pieces underscores the importance of selecting manufacturers that prioritize excellence. Investing in high-quality accolades not only enhances the recognition experience but also leaves a lasting impression on recipients. As a result, organizations and individuals should prioritize craftsmanship when selecting trophies, as it directly correlates with the value and significance of the awards presented. Why settle for less when the right choice can elevate your event and honor achievements in the best possible way?

Conclusion
Understanding trophy prices is crucial for effectively recognizing achievements. These prices reflect the quality, significance, and craftsmanship of the awards. The financial worth assigned to trophies is influenced by various factors, including materials, size, design complexity, and customization options. Recognizing these elements not only helps organizations and individuals make informed purchasing decisions but also enhances the overall recognition experience.
Key insights reveal that premium materials and intricate designs contribute to higher trophy prices, while bulk purchases can offer significant cost savings. The historical evolution of trophy pricing illustrates a shift from exclusive reliance on precious metals to more accessible materials, alongside a growing demand for personalized awards. This evolution underscores the importance of quality craftsmanship, which enhances the aesthetic appeal of trophies and ensures their durability and lasting significance.
In light of these factors, it becomes clear that investing in quality trophies is not merely a financial decision but a statement of value and recognition. Organizations and individuals should prioritize understanding trophy prices to elevate their awards programs and foster a culture of appreciation. By doing so, they can ensure that each recognition truly reflects the achievements it commemorates, leaving a lasting impression on recipients and reinforcing the importance of acknowledgment in various fields.
Frequently Asked Questions
What are trophy prices, and why are they important?
Trophy prices represent the financial worth assigned to various honors, such as awards, medals, and plaques. They are important because they help organizations and individuals recognize achievements effectively.
What factors influence the price of trophies?
Trophy prices are influenced by factors such as materials, dimensions, design complexity, and personalization options.
Can you provide an example of a high-value trophy and its significance?
The Vince Lombardi Trophy, which costs approximately $50,000 to produce, is an example of a high-value trophy. Its cost reflects the craftsmanship involved and the prestige associated with winning the Super Bowl.
How long does it take to create a Vince Lombardi Trophy?
Each Vince Lombardi Trophy requires over 72 hours of labor to create, highlighting the meticulous attention to detail in its production.
What does the cost of a trophy indicate about its quality?
The elevated cost of a trophy emphasizes its importance and reflects the quality and significance of the achievements it recognizes.
Why is it essential for buyers to understand trophy prices?
Understanding trophy prices is essential for buyers because it helps them grasp the factors contributing to these expenses and allows them to seek accolades that embody value and recognition.
How do trophy awards impact employee engagement and satisfaction?
Trophy awards play a role in fostering employee engagement and satisfaction, as success in the marketplace begins with recognizing and rewarding achievements in the workplace.